Экология
СПРАВОЧНИК
Главная
Статьи
Рисунки
Таблицы
Словарь
Контакты
Информация
Добавить в ЗАКЛАДКИ
Поделиться:
Поиск по сайту:
Статьи
Рисунки
Таблицы
Термины
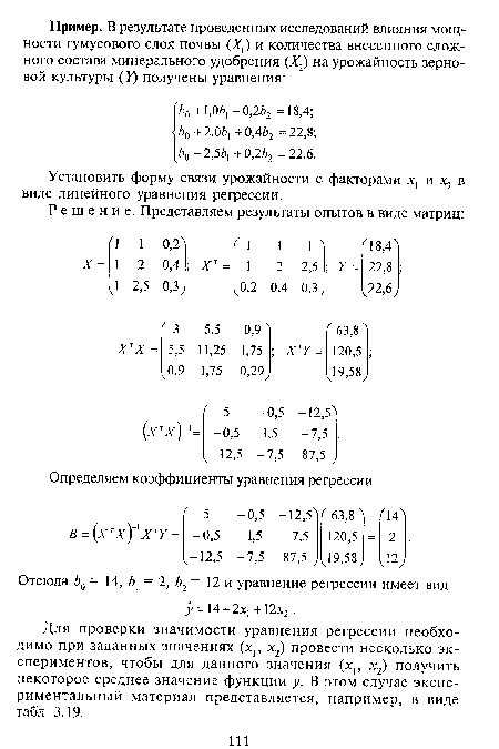
Установить форму связи урожайности с факторами х] и х2 в виде линейного уравнения регрессии.
Скачать страницу
[Выходные данные]